、、
热点“社区减灾标志”国家标准来了!
近日,市场监管总局(国家标准委)批准发布《社区综合减灾公共信息标志》国家标准,将于明年2月1日起正式实施。标准为社区防灾减灾有关工作提供了指引,涵盖多种标志类型,包括自然灾害警告标志、应急避难场所等关键功能场所标志、疏散导向标志、社区灾害风险与综合减灾图等综合性平面图标志。
数据
第三季度快递服务公众满意度85.0分
10月29日,国家邮政局通告第三季度快递服务满意度调查和时限妥投率测试结果,用户快递服务公众满意度得分为85.0分,同比上升1.3分;在品牌公众满意度方面,得分较高的品牌为顺丰速运、京东快递;在区域公众满意度得分方面,河南、天津、江苏、北京、青海、河北得分高于86分,满意度较高。
监管工信部:“PP视频”等42款移动应用侵害用户权益
10月28日,工信部通报42款侵害用户权益行为的App(SDK),涉及:川观新闻、101教育PPT、嗨秀直播、爱扫描、小站托福、星贷、WiFi万连钥匙、乐聊、我眼神儿贼好、生鲜买菜优惠、安卓投屏管家、鲸鱼游戏、太平洋房屋、多多赚钱短剧、PP视频、速译扫描通、众车出行车主、影咖vmovie、3733游戏盒、小呗出行(微信小程序)、聚合Android SDK等。
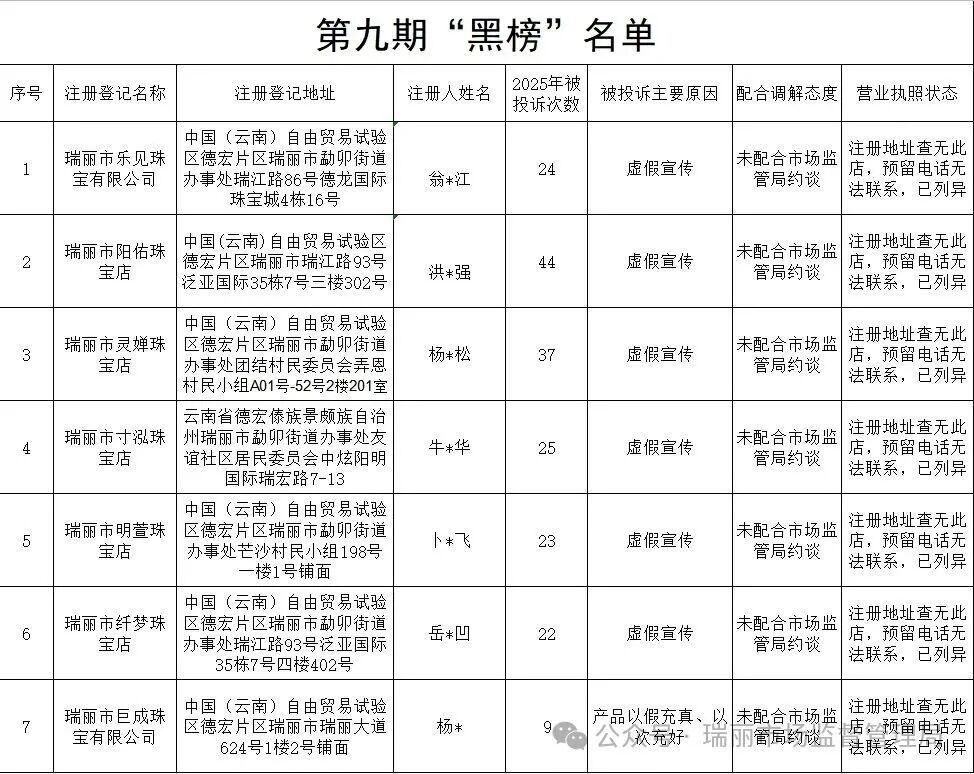
云南瑞丽:7家珠宝翡翠直播商家上“黑榜”
虚假宣传、产品以次充好、未配合市场监管局约谈......10月28日,云南省瑞丽市市场监管局公布7家珠宝翡翠直播“黑榜”商家名单,涉及瑞丽市乐见珠宝有限公司、瑞丽市阳佑珠宝店、瑞丽市灵婵珠宝店、瑞丽市寸泓珠宝店、瑞丽市明萱珠宝店、瑞丽市纤梦珠宝店、瑞丽市巨成珠宝有限公司。
抽检山东:6批次医疗器械不合格 涉及“盛凯源药业”“亿达康医疗”
10月28日,山东省药监局通告6批次抽检不符合标准规定的医疗器械,涉及:标称山东盛凯源药业有限公司生产的热敷贴;夏邑县久之康医疗器械有限公司生产的热敷贴(2批次);扬州市桂龙医疗器械有限公司生产的一次性使用鼻氧管;山东亿达康医疗器械有限公司生产的医用外科口罩;新乡市金世康医疗器械有限公司生产的医用棉签。
上海:“夏新”“华美”2批次家用电冰箱、冷柜不合格
广东:6款摄像头不合格,涉及“海康威视”等
10月29日,广东省市场监管局通告6款抽检不合格摄像头产品,涉及:标称深圳市博毅汽车电子有限公司生产的双目智能摄像机;杭州海康威视数字技术股份有限公司生产的网络摄像机;深圳市杉东兴电子科技有限公司生产的室外单目摄像头;深圳市全景电路科技有限公司生产的枪球联动智能摄像机等。
