、、

近期,广东佛山等地发生输入病例引发基孔肯雅热本地传播疫情,防控形势严峻复杂。人民日报健康客户端记者发现,福建省福州与泉州两地分别在7月29日与31日发布健康提示,提醒返榕、返泉人员进行14天自我健康监测,其间若出现发热、关节痛、皮疹等疑似症状,请立即就医并告知旅居史。

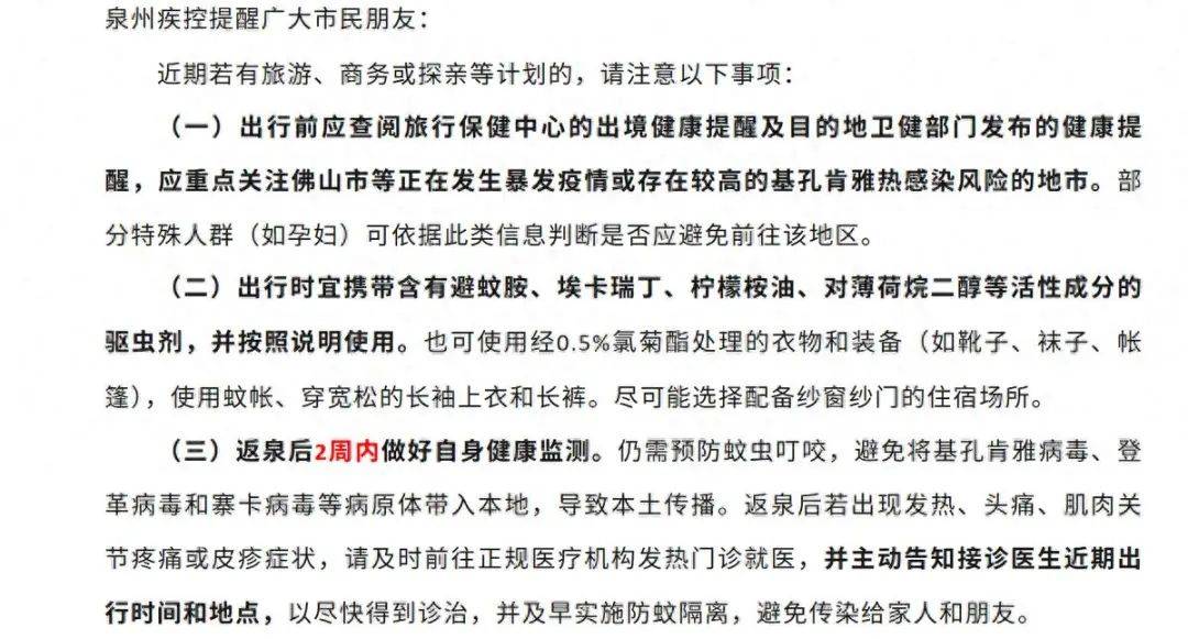
7月31日,泉州疾控发布健康提醒,返泉后2周内做好自身健康监测。“泉州疾控”微信公众号截图
针对基孔肯雅热的自我健康监测指什么,具体应该怎么做?8月4日,人民日报健康客户端记者致电泉州市疾控中心咨询,工作人员表示,对于自我健康监测,没有强制性的要求,并不需要特别向社区报备。
“如果从佛山市等正在发生暴发疫情或存在较高的基孔肯雅热感染风险的地市返回,建议多注意自身健康状况,出现头疼、发热等症状,需要去正规医院就诊。此外,返回后也要注意防蚊虫叮咬,以防将可能的病原体通过蚊虫传播给他人。”工作人员进一步提示。
南方医科大学公共卫生学院生物安全研究中心主任赵卫告诉记者,对于“自我健康监测”的要求,与“居家隔离”不同,在做好个人防护的情况下,完全可以正常上班、上学。此外,针对基孔肯雅热的自我健康监测要特别避免蚊虫叮咬,注意辨别典型的危险信号,包括发热、关节痛、皮疹等疑似症状,一旦发现此三大症状之一,应立即就医并告知旅居史。
据新华社8月3日消息,7月29日0时至8月2日24时,广东省佛山市顺德区新增报告基孔肯雅热本地病例数连续下降,其中8月2日新增报告病例192例。
延伸阅读:
佛山宣布:购买布洛芬、连花清瘟等47种药品,需实名登记
据“佛山发布”微信公众号4日消息
日前,佛山市市场监管局发布
《关于疫情防控期间加强
零售药店销售重点管控药品
登记管理的告知书》
告知书明确
即日起,全市所有零售药店
将严格执行销售重点管控药品
登记报告制度
共涉及47种药物
各位购药市民朋友:
根据佛山市疫情防控工作统一部署,即日起,全市所有零售药店将严格执行销售重点管控药品登记报告制度。现将有关事项告知如下,请您理解、支持并积极配合。
本次纳入实名登记管理的药品主要指治疗基孔肯雅热引起的发热、皮疹、关节痛等症状的药品,您在购买上述药品时,请配合药店工作人员,进行扫码实名验证,并填报相关个人信息。同时如有发热、皮疹、关节痛等症状,以及近期是否有被蚊虫叮咬等信息,请主动告知药店工作人员。对于不便使用智能手机或无法自行登记的老年人等特殊群体,请家属予以协助,或由药店工作人员提供必要帮助完成登记。登记过程可能需要短暂停留,请给予理解和支持。药店工作人员将尽力提高效率,减少购药等候时间。各零售药店及相关部门将严格遵守国家关于个人信息保护的法律法规,对收集的购药人信息予以严格保密,仅用于疫情防控需要。
疫情防控,人人有责! 零售药店销售重点管控药品实名登记制度是筑牢疫情防控屏障的重要一环。感谢您的理解、支持与配合!
佛山市市场监督管理局
2025年8月1日
需实名登记销售药品
目录如下
↓↓↓

